类型:系统工具
版本:v1.0.4
大小:43.38MB
更新:2026-03-16 14:39
系统:安卓4.5+ or ios10.0+
语言:中文
包名:com.tritonchecker
MD5:DCD759BFD118F78282DB5AFFE397E97E
同类推荐
换一换秘塔AI安卓版是一款功能多样的搜索引擎,给你精准且个性化的信息获取与问题解决体验,快速理解你的需求,无论是复杂问题还是日常查询,都能提供详尽且专业的回答。还有写作辅助功能,帮你优化文章结构和提升语言表达,让创作更加得心应手。让你在学习和工作中遇到难题时,随时获得可靠的知识支持与建议。利用软件的深度学习能力,不断探索新知识领域,拓宽个人视野。可以对各类任务快速处理,从信息搜集到决策支持,全方位提升效率与质量。
1、在精准理解需求后快速给出高质量回答与解决方案,提供个性化服务。
2、让你在面对繁琐事务时轻松应对,快速获取所需信息与帮助,完成任务。
3、掌握在不同场景下的应用技巧与优势特点,通过输入信息就能获得结果。

1、可以获取更强大的算法模型与新增实用功能,提升整体使用体验。
2、探索隐藏的创意生成和深度学习模块,推动在应用领域的创新与拓展。
3、海量的知识储备与强大的分析能力,给你带来全面且深入的信息支持。
1、各类不同的应用场景覆盖,给你全方位和极为便捷的服务体验。
2、掌握帮助你提升学习效果的方法与策略,通过软件来强化学习效果。
3、只需要简单输入关键词,就能获得相应的结果,适用于各类场景之中。

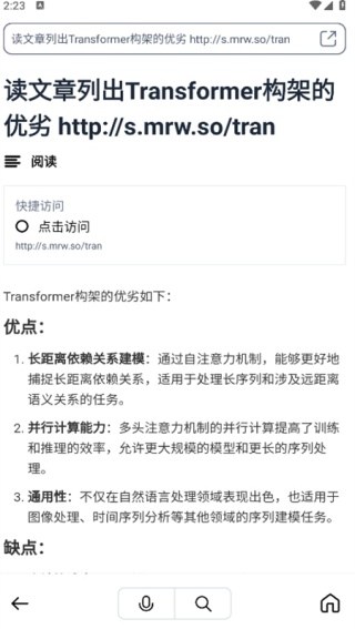
1、在搜索框输入自己想要了解的问题,点击箭头发送。

2、软件就会快速为你生成结果,跳转到相关页面。

3、可以根据需求切换不同的搜索方式。

4、不想打字还可以通过语音进行输入,更加方便。

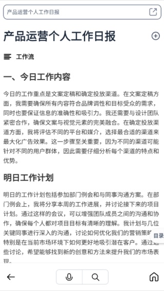
秘塔AI安卓版能给你提供超强的搜索服务,能够根据自己的需求输入信息进行搜索,获得对应的结果。提升工作学习效率,帮助你快速完成一系列的工作。开启进行初步对话交流,还拥有自然流畅的交互方式与丰富多样的功能入口,给你提供便捷的搜索服务。解锁更多专业领域的知识问答和对复杂任务的处理方法,在知识探索与任务执行方面都有强大功能。
应用截图